欢迎访问18新利怎么样网站!
网站首页
18luck手机登录
协会简介
协会章程
协会领导
协会结构
联系我们
通知公告
协会通知
政策法规
新利直营官网
新利客服
新利官网地址
新利快乐彩18luck
新利官网地址
信息转载
脱贫攻坚
会员之家
新利官网入口
新利官网app
历届成员
新利官网app
入会申请
会员风采
领军人物
新利Lucky
专家智库
优秀成果
学习平台
您所在的位置:
首页
通知公告
协会通知
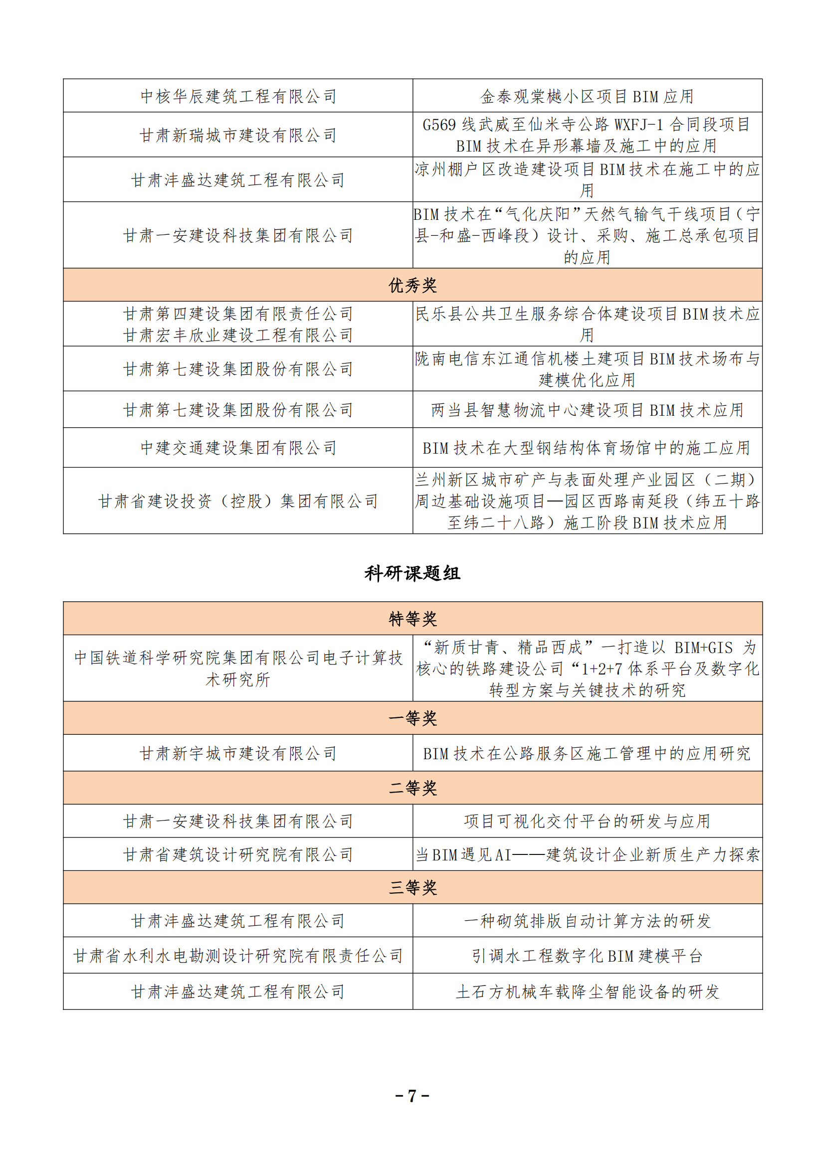
关于公布甘肃省第七届BIM技术应用大赛获奖名单的通知
2024-12-03
0
关于公布甘肃省第七届BIM技术应用大赛获奖名单的通知(1).pdf
上一篇:
18新利怎么样关于全省勘察企业工程 勘察岗位人员培训需求摸底调查的通知
下一篇:
六届三次会员大会六届三次理事会通知
电话: 0931-8470567
传真: 0931-8465724
微信号二维码
map